1.专业介绍
河南大学旅游管理专业立足于国家战略和中原经济区发展对旅游业高层次、专业性、应用型人才需求,着力培养掌握扎实理论基础和具备过硬实践能力的高层次应用型旅游管理专门人才。该专业于2003年获得河南省首批旅游管理硕士学位授予权,2010年获得全国首批旅游管理专业学位(MTA)授予权,2013年招收旅游文化(专门史)博士研究生,2018年获得旅游管理博士生招收资格,形成了从本科到硕士、博士研究生在内的完整办学层次。该专业经过多年的积累与发展,拥有一支数量充足、学历层次高、职称结构合理的高素质导师队伍;探索出了产、学、研、用一体化的人才培养模式,形成了旅游目的地管理、旅游企业管理、文化旅游与休闲管理、节事与会展旅游管理、乡村旅游等独具特色的研究领域。
2.学习形式
利用周末、暑假、寒假等时间,采取“边学边考”方式,通过集中与分散、线上与线下相结合学习,完成教学计划规定的课程。
3.报名条件及程序
一.报名条件
1.拥护中国共产党的领导,拥护社会主义制度,遵守宪法和法律,品行端正。
2.申请人须获得学士学位,并在获得学士学位后工作2年以上。
3.具备一定的英语水平。
二.报名方式
1.网络查询或拨打联系电话,咨询课程,确认报名意向。
2.登录河南大学继续教育学院或河南大学文化旅游学院网站,下载《河南大学在职人员课程研修报名登记表》并填写。
3.将本人身份证复印件,登记表,学历、学位证书交招生老师进行初审。
4.咨询时间:周一至周五(上午8:30-11:30,下午15:00-17:30)。
三.报名时间
2025年7月12日-2025年12月31日
四.资格审查
学院将成立资格审查工作小组,对申请人提交的材料进行审查,审查通过后再网上进行缴费
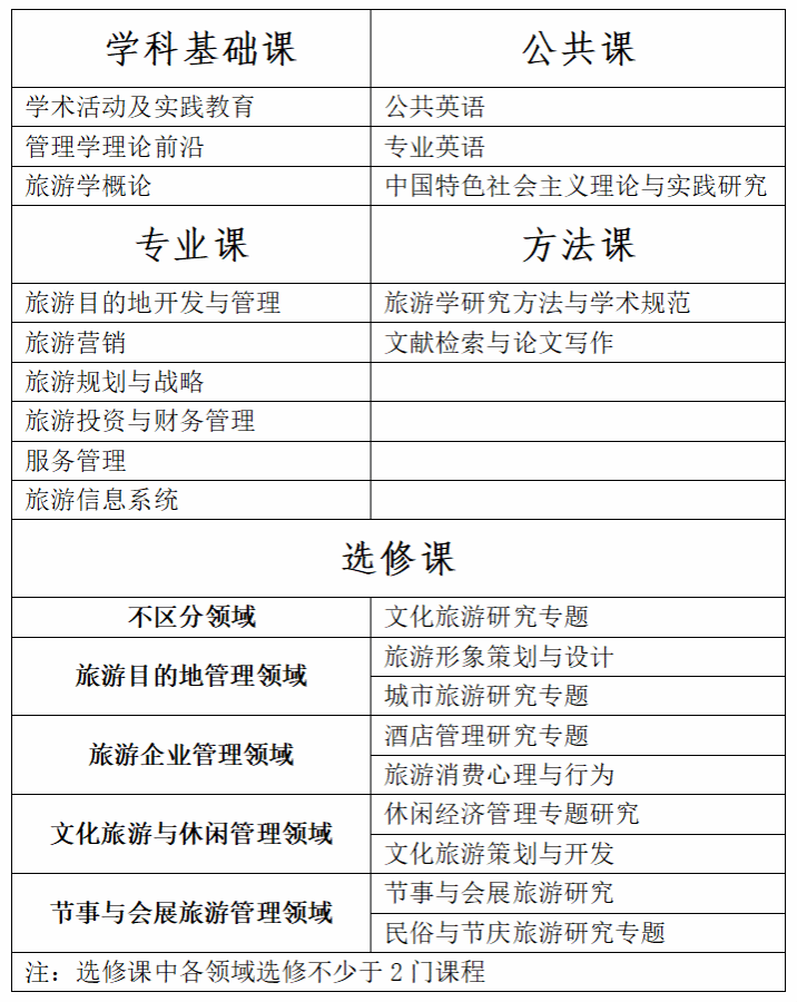
5.学分和课程设置
总学分不少于39学分,其中必修课程不少于31学分,选修课程不少于8学分。

6.学习期限
2年内完成科目学习。
7.报名手续及联系方式
1.资料通过审核后,提交填写的《河南大学在职课程研修班报名登记表》。
2.提交本人最后学历证书、学位证书、身份证三个证件复印件。
3.提交三张两寸免冠白底证件照,照片背面注明姓名。
4.审核通过后缴纳学习费用。
5.入班学习。
6.联系方式
联系人:王老师 18236586797
电 话:0371-22112336
邮 箱:hdwlxy@163.com
8.收费标准和缴费方式
一.收费标准
学习费用20000元,一次性收取。
二.收费方式
1.个人缴费
(1)交款人访问“河南大学校园统一支付平台”首页https://pay.henu.edu.cn/,点击上角“报名系统”进入,选择对应的课程名称和收费标准,登录(新用户需注册)后使用微信或者支付宝交费(收款方:河南大学)。

(2)课程研修班费用留言为:旅游管理专业研修班+姓名。
2.单位集体缴费
通过单位银行账户办理银行汇款缴费。
户 名:河南大学
开户行:中国工商银行股份有限公司开封河南大学支行
账 号:1703220509049300880
留言为:旅游管理专业课程研修班*人
三.特别说明
1.本课程培训费用一次性交清,由学校统一开具税务发票。教材、资料、差旅、食宿等费用自理。
2.若汇款,“收款人(单位)”一栏均只填“河南大学”,在“用途/摘要”栏里填上“2025年河南大学文化旅游学院在职课程研修班 ***(学员姓名)学习费”。汇款后请将银行汇款凭单提交至招生负责老师处确认。
3.郑重提醒:学员如果遇到招生人员要求缴纳任何公示研修费之外的费用,可向学校有关部门举报违规行为。举报电话:0371-22190117。
9.其他
(一)课程研修班为非学历教育,学习考核合格者由学校颁发课程研修班结业证书。
(二)达到我校硕士学位申请条件者可按《河南大学授予具有研究生毕业同等学力人员硕士学位实施细则》申请硕士学位。
在职课程研修班报名登记表docx
河南大学文化旅游学院
2025年7月11日